BELKENT A.Ş.
Anasayfa
Kurumsal
Başkan'ın Mesajı
Hakkımızda
Vizyon - Misyon
Yönetim Kurulu Başkanı
Tanıtım Filmi
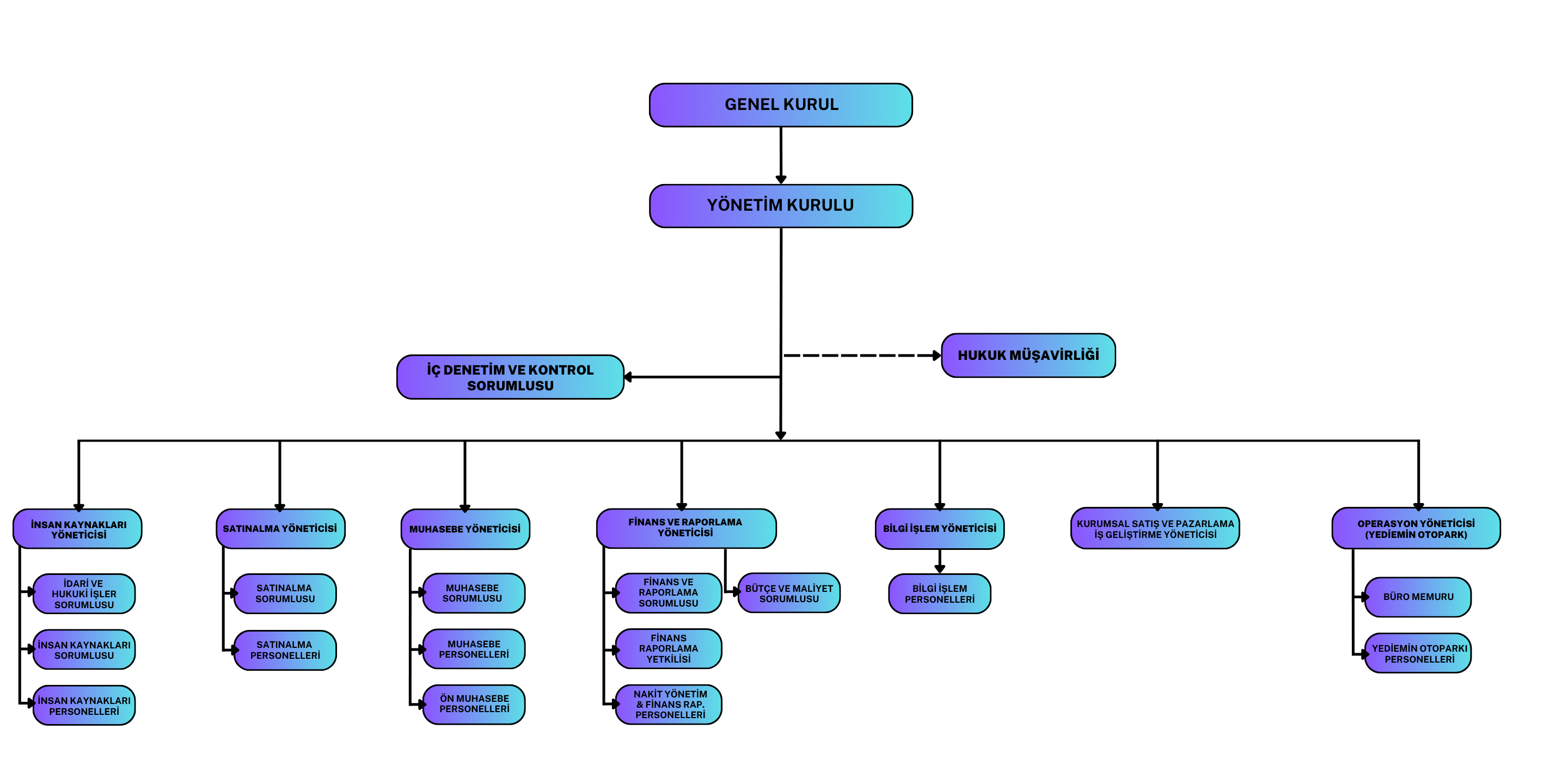
Organizasyon Şeması
İnsan Kaynakları
Şirket Bilgileri
Başvuru Formu
HABERLER
HİZMET NOKTALARI
BİZİ DEĞERLENDİRİN
KVKK
İletişim
KURUMSAL
Organizasyon Şeması
Kurumsal
Başkan'ın Mesajı
Hakkımızda
Vizyon - Misyon
Yönetim Kurulu Başkanı
Tanıtım Filmi
Organizasyon Şeması
İnsan Kaynakları
Şirket Bilgileri